? ? ? ? б¦gg´´ÔìÆæ¼£¼¯ÍÅǣͷ¼ç¸ºµÄũҵũ´å²¿¡°¿Æ¼¼ÖúÁ¦¾­¼Ã2020¡±ÖصãרÏîÑз¢ÏîĿ˳Ëìͨ¹ýÑéÊÕ _ б¦gg´´ÔìÆæ¼£

б¦gg´´ÔìÆæ¼£

б¦gg´´ÔìÆæ¼£¼¯ÍÅǣͷ¼ç¸ºµÄũҵũ´å²¿¡°¿Æ¼¼ÖúÁ¦¾­¼Ã2020¡±ÖصãרÏîÑз¢ÏîĿ˳Ëìͨ¹ýÑéÊÕ

2023-02-11       

2022Äê12ÔÂ22ÈÕ£¬£¬£¬£¬£¬£¬Å©ÒµÅ©´å²¿¿Æ¼¼½ÌÓý˾×é֯ר¼Ò¶Ôб¦gg´´ÔìÆæ¼£¼¯ÍÅǣͷ¼ç¸ºµÄũҵũ´å²¿ÖصãרÏîÑз¢ÏîÄ¿¡°Öí¼¦µÍÂѰ×ËÇÁϾ«×¼ÅäÖÆÊÖÒÕ¼¯³ÉÓëÓ¦Óá±¾ÙÐÐÁËÑéÊվۻᡣ¡£¡£ ¡£¡£ÏîĿ˳Ëìͨ¹ýÁËר¼Ò×éµÄÆÀÉ󣬣¬£¬£¬£¬£¬²¢»ñµÃÁË84.14µÄÓÅÒìЧ¹û¡£¡£¡£ ¡£¡£

 

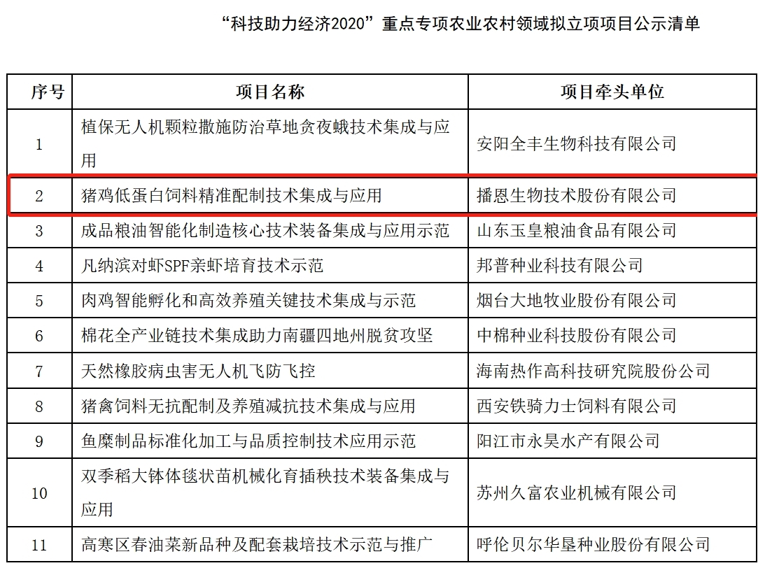
ÏîÄ¿»ñÅú¹«Ê¾

¸ÃÏîÄ¿ÊÇũҵũ´å²¿¡°¿Æ¼¼ÖúÁ¦¾­¼Ã2020¡±ÖصãרÏ£¬£¬£¬£¬£¬ÓÉб¦gg´´ÔìÆæ¼£Ç£Í·£¬£¬£¬£¬£¬£¬ÍŽᱱ¾©Í¬Á¦ÐË¿ÆÅ©Òµ¿Æ¼¼ÓÐÏÞ¹«Ë¾¡¢ºþÄÏΰҵ¶¯ÎïÓªÑø¼¯ÍŹɷÝÓÐÏÞ¹«Ë¾ÅäºÏ¼ç¸º£¬£¬£¬£¬£¬£¬ÏîÄ¿ÈÏÕæÈËб¦gg´´ÔìÆæ¼£¼¯ÍÅÊÖÒÕ×ܼàÄß¶¬æ¯¡£¡£¡£ ¡£¡£ÑéÊÕ¾Û»áÉÏ£¬£¬£¬£¬£¬£¬ÆÀÉóר¼Ò×éÌýÈ¡ÁËÏîÄ¿ÈÏÕæÈ˵Ļ㱨£¬£¬£¬£¬£¬£¬ÉóÔÄÁËÓйØ×ÊÁϲ¢¶ÔÏîÄ¿ÖÐÉæ¼°µ½µÄÉúÎï·¢½Í»·½Ú¡¢Á¿²ú»·½Ú¡¢Óû§ÍƹãÓ¦ÓᢲÆÎñרÕ˾ÙÐÐÁËÎÊѯ£¬£¬£¬£¬£¬£¬ÏîÄ¿¼ÓÈëÈËÖðÒ»¾ÙÐÐÁ˵Ļظ²£¬£¬£¬£¬£¬£¬²¢Ó®µÃÁËר¼Ò×éµÄ¸ß¶ÈÈϿɡ£¡£¡£ ¡£¡£×¨¼Ò×éÒÔΪ£¬£¬£¬£¬£¬£¬¾­ÓÉ2ÄêµÄÑз¢ÓëÓ¦ÓÃʵÑ飬£¬£¬£¬£¬£¬¸ÃÏîÄ¿Íê³ÉÁËũҵũ´å²¿ÖØ´óרÏîÌõÔ¼ÊéµÄ¸÷ÏîʹÃü£¬£¬£¬£¬£¬£¬²¿·ÖÖ¸±êÔ¶³¬¼È¶¨Ä¿µÄ£¬£¬£¬£¬£¬£¬Ò»ÖÂÔÞ³Éͨ¹ýÏîÄ¿ÑéÊÕ¡£¡£¡£ ¡£¡£

ͨ¹ýÖØ¸´µÄÊÔÑéɸѡ£¡£¡£ ¡£¡£¬£¬£¬£¬£¬£¬ÏîÄ¿»ñµÃÁËÃÞ×ÑÆÉ¡¢²Ë×ÑÆÉ¡¢DDGSµÈ·ÇͨÀýÂѰ×ÖÊÁϵÄ΢ÉúÎï·¢½ÍÊÖÒÕÓëÉú²ú¹¤ÒÕ¡£¡£¡£ ¡£¡£È·¶¨ÁËÃÞ×ÑÆÉ½ÓÄɸ´ºÏ¾úЭͬ·¢½Í¹¤ÒÕ£¬£¬£¬£¬£¬£¬²Ë×ÑÆÉ½ÓÄÉÁ½¶ÎÁ½²½·¢½Í¹¤ÒÕ£¬£¬£¬£¬£¬£¬DDGS½ÓÄÉÇúù¾úЭͬ·¢½Í¹¤ÒÕ¡£¡£¡£ ¡£¡£Í¨¹ý¶¯ÎïÊÔÑ飬£¬£¬£¬£¬£¬»ñµÃÁËÈýÖÖÉúÎï·¢½ÍÁÏÔÚÖí¡¢µ°¼¦¡¢È⼦ËÇÁÏÖеÄÏàÒËÓÃÁ¿¼°ÆäÌæ»»¶¹ÆÉµÄ±ÈÀýµÈÅäÌ×Ó¦ÓÃÊÖÒÕ£»£»£»£»£»£»£»½¨ÉèÁ˸÷ÐÄÀí½×¶ÎÖí¡¢µ°¼¦ºÍÈ⼦µÍÂѰ×ÖÊËÇÁϾ«×¼ÅäÖÆÊÖÒÕ£»£»£»£»£»£»£»Ñз¢³öÖí¡¢µ°¼¦¡¢È⼦µÍÂѰ×ËÇÁÏϵÁвúÆ·£¬£¬£¬£¬£¬£¬½¨ÉèÁËÏìÓ¦²úÆ·µÄÆóÒµ±ê×¼£¬£¬£¬£¬£¬£¬ÊµÏÖÖí¼¦µÍÂѰ×ÖÊËÇÁϲúÆ·µÄ¹¤Òµ»¯£¬£¬£¬£¬£¬£¬±ê×¼»¯Éú²ú£¬£¬£¬£¬£¬£¬´ó·ù½µµÍ¶¹ÆÉÓÃÁ¿£¬£¬£¬£¬£¬£¬ïÔÌ­Öí¡¢¼¦Éá×ܵªÅŷż°Öܱ߰±ÆøÅ¨¶È£¬£¬£¬£¬£¬£¬ÓÐÓûº½âÎÒ¹ú´ó¶¹µÄÈë¿ÚÒÀ´æ¶È£¬£¬£¬£¬£¬£¬ïÔÌ­ÁËÖí¼¦ÑøÖ³ÉøÍ¸ÎïÎÛȾ£¬£¬£¬£¬£¬£¬ÎªÐóÄÁÒµ½ÚÔ¼ËÇÁÏ×ÊÔ´£¬£¬£¬£¬£¬£¬½µµÍËÇÑø±¾Ç®¡£¡£¡£ ¡£¡£

¸ÃÏîÄ¿µÄÑéÊÕͨ¹ý£¬£¬£¬£¬£¬£¬ÊÇũҵũ´å²¿¶ÔÄ¿½ñºÍÒԺ󣬣¬£¬£¬£¬£¬ÎÒ¹ú¶¦Á¦´ó¾ÙÉú³¤ÉúÎïËÇÁϼ°µÍÂѰ×ËÇÁÏ£¬£¬£¬£¬£¬£¬×ß½ÚÄܼõÅŵÄÂÌÉ«Éú³¤Ö®Â·µÄÏêϸÌåÏÖ£¬£¬£¬£¬£¬£¬Ò²ÊÇб¦gg´´ÔìÆæ¼£¼¯ÍÅ×Þлª¶­Ê³¤Ïòµ¼Ð±¦gg´´ÔìÆæ¼£¼¯ÍżᶨµÄ×ßÉÏÓÃÉúÎïËÇÁÏÊÖÒոıä¹Å°åËÇÁϵÄÉú³¤Ö®Â·µÄÏêϸÌåÏÖ¡£¡£¡£ ¡£¡£ÉúÎïËÇÁÏÊÖÒÕ¶ÔÍÆ¶¯ÎÒ¹úÐóÄÁÒµµÄ¿ÉÒ»Á¬Éú³¤£¬£¬£¬£¬£¬£¬Ôö½øÅ©ÃñÔöÊÕ¡¢Å©´åÉú³¤ºÍũҵÕñÐ˾ßÓÐÖ÷ÒªÒâÒå¡£¡£¡£ ¡£¡£

¡¾ÍøÕ¾µØÍ¼¡¿¡¾sitemap¡¿